破“简”而出,踔“历”奋发
文学院简历设计大赛
优秀作品展示
勇往职前



为深入贯彻落实学校关于2024届毕业生就业工作的决策部署,推进文学院就业工作走深走实,进一步提升文学院学生的求职能力和就业信心,增强职业规划意识和求职技能,文学院举办了“破‘简’而出,踔‘历’奋发”简历设计大赛。本次比赛共收到400余份简历,经过评委严格评审,共评选出一等奖1名,二等奖3名,三等奖6名。现将优秀获奖作品加以展示:

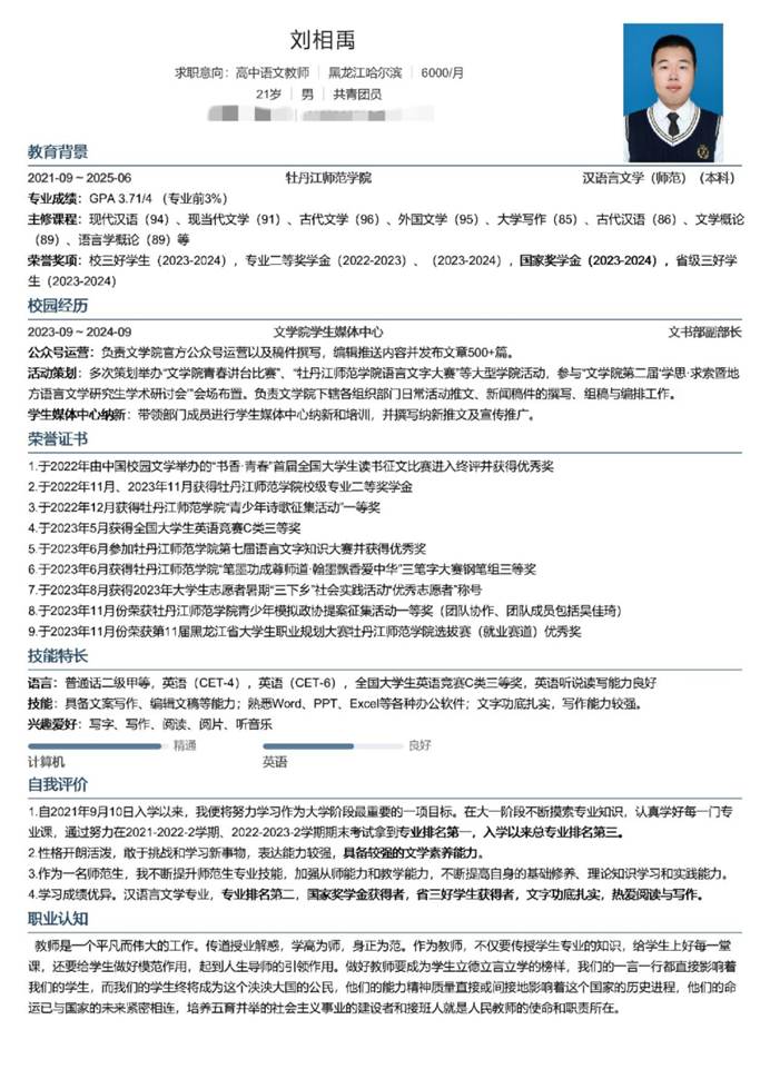
一等奖
2021级汉语言文学一班 刘相禹


二等奖
2020级汉语言文学一班 李欣雨
2020级汉语国际教育一班 刘彤



2020级广播电视学一班 刘诗卿

三等奖
2020级汉语言文学一班 彭雪
2020级汉语言一班 董婵


2020级秘书学二班 贺可鑫
2020级广播电视学一班 薛鑫鑫

2020级广播电视学一班 龙姝行

2020级广播电视学三班 王晨昕
本次简历设计大赛不仅使同学们更好地掌握简历制作的技巧,提高职业规划意识,还为文学院学生提供了一个审视自我、提高自我的机会。希望文学院学生牢牢把握就业形势,不断增强知识储备,全方面提升竞争力,实现自身高质量充分就业。